
从相关政策历程来看,早期着重工业粉尘排放管控与基础设备应用,随后聚焦研发关键工艺,为后续发展筑牢根基。“十一五”期间以污染物减排为核心,推广末端治理设备,开启行业加速发展进程。“十二五”强化工业污染治理,将设备纳入《重大技术装备目录》,推动国产化进程。“十三五”设立产值目标,鼓励智能化与绿色化,促使全产业链实现B体育网页版 B体育官网入口升级。到了“十四五”,围绕双碳目标大力推广低碳零碳装备,开展关键技术“揭榜挂帅”,加速行业向绿色低碳转型。整体来看,政策导向从单纯污染治理逐步演进至绿色、低碳、智能的全面融合,有力推动了环保设备行业的持续发展与变革。

当前,我国环保行业大监管格局已基本形成,新的格局下,环保行业已从政策播种时代进入到全面的政策深耕时代,涉及水、土、气、固废处理全方位的政策法规日趋完善。“十四五”时期,进入了以降碳为重点战略方向、推动减污降碳协同增效、促进经济社会发展全面绿色转型、实现生态环境质量改善由量变到质变的关键时期。据此,有关部门也推出了多项政策,诸如“全国碳排放权交易市场”、“蓝天保卫战”、“黑臭水体整治环境保护专项行动”以及“无废城市”等,全面助力生态环境保护,促进经济社会发展全面绿色转型。
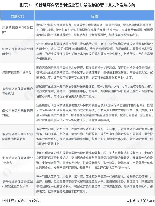
2025年3月,工业和信息化部、生态环境部、市场监管总局近日联合印发《促进环保装备制造业高质量发展的若干意见》,《意见》提出到2027年,先进技术装备市场占有率显著提升,重点领域技术装备产业链“短板”基本补齐,“长板”技术装备形成国内主导、国外走出去的优势格局。到2030年,环保技术装备产业链“短板”自主可B体育网页版 B体育官网入口控,长板技术装备优势进一步扩大,环保装备制造业从传统的污染治理向绿色、低碳、循环发展全面升级。

2022年1月,工信部发布《环保装备制造业高质量发展行动计划(2022−2025年)》,《计划》表明到2025年,行业技术水平明显提升,一批制约行业发展的关键短板技术装备取得突破,高效低碳环保技术装备产品供给能力显著提升,充分满足重大环境治理需求。行业综合实力持续增强,核心竞争力稳步提高,打造若干专精特新“小巨人”企业,培育一批具有国际竞争优势的细分领域的制造业单项冠军企业,形成上中下游、大中小企业融通发展的新格局,多元化互补的发展模式更加凸显。


当前各个省市对环保设备发展的要求主要体现于聚焦智能化、低碳化、国产化环保装备;通过财政补贴、税收优惠、首台套政策降低企业成本,激发创新活力;从传统工业污染治理向新污染物监测、农村环境治理、碳捕集等新兴领域延伸。
从全国各省市的环保设备行业发展布局来看,各省市积极响应,围绕环保设备行业制定了一系列契合自身发展需求的目标,旨在提升环境质量、促进资源循环利用以及推动产业升级。不同省市的产业发展基础不同,生态环境不B体育平台 B体育网站同,因此各省市根据自身产业基础和资源特点发展环保设备,例如北京市为改善大气环境,重点推进VOCs深度治理,补贴相关项目并严格油气排放监管;湖北省针对噪声污染,推广低噪声施工设备,加强工业企业噪声监测;辽宁省为提升危险废物处置能力,推进危废焚烧、填埋设施智能化改造 。

更多本行业研究分析详见前瞻产业研究院《中国环保设备行业市场前瞻与投资战略规划分析报告》
同时前瞻产业研究院还提供产业新赛道研究、投资可行性研究、产业规划、园区规划、产业招商、产业图谱、产业大数据、智慧招商系统、行业地位证明、IPO咨询/募投可研、专精特新小巨人申报、十五五规划等解决方案。如需转载引用本篇文章内容,请注明资料来源(前瞻产业研究院)。
更多深度行业分析尽在【前瞻经济学人APP】,还可以与500+经济学家/资深行业研究员交流互动。更多企业数据、企业资讯、企业发展情况尽在【企查猫APP】,性价比最高功能最全的企业查询平台。
特别声明:以上内容(如有图片或视频亦包括在内)为自媒体平台“网易号”用户上传并发布,本平台仅提供信息存储服务。
读懂IPO禾元生物HY1001产品商业化存合规争议,两次信披修改预期收入口径,产品放量或需种植万亩药用水稻
上汽奥迪A5L Sportback与E5 Sportback登陆成都车展
苹果官宣9月10日举办秋季发布会:iPhone 17 Air等新品将亮相
先后打通苹果、微软!小米澎湃OS 3互联服务Windows通用版开启内测
我们的团队人数
我们服务过多少企业
我们服务过多少家庭
我们设计了多少方案